
MIL-PRF-15733/26C
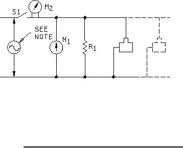
Low temperature power switching: Filters shall be tested using the circuit shown in figure 2. The following steps shall
be used:
1. Chill the filters to -55°C and allow 15 minutes minimum for stabilization.
2. Apply 125 volts ac, 400 Hz, making voltage adjustments as quickly as possible to minimize device
heating. Open switch 1 and allow the device under test to stabilize at -55°C.
3. Close switch 1 for approximately one second while monitoring the clamp on ammeter (M2) for an
indication of high current (shorted filter capacitor). Any failed device must be identified and electrically
removed from the test circuit.
4. Allow switch 1 to remain open for 30 seconds minimum.
5. Repeat the procedure of paragraphs 3 and 4 a minimum of 20 times.
6. Allow the devices under test to stabilize at room conditions. Insulation resistance shall be measured and
shall meet initial requirements.
M1 - AC voltmeter.
M2 - Clamp-on ammeter.
R1 - 100 ohms, 150 watts.
NOTE: Power supply shall be capable of delivering 2.0 amperes minimum, 125 volts ac at 400 Hz.
FIGURE 2. Test circuit for low-temperature power switching test.
Conformance inspection: In accordance with MIL-PRF-15733, except as follows:
Group A: The low temperature power switching test shall be performed as a separate subgroup of Group A
inspection. Sample size shall be 5 with no failures allowed. Any sample failure on low temperature power
switching test shall require a 100 percent inspection of the lot for low temperature power switching. Sample
units that fail low temperature power switching shall not be shipped.
Part or identifying number (PIN): M15733/26- (dash number from table I).
Initial qualification to MIL-PRF-15733/26 may be granted based on qualification to MIL-PRF-28861/5 as indicated in
table II. Extension of qualification from MIL-PRF-28861/5 is permissible under the following provisions:
a. The MIL-PRF-15733/26 parts use the same design and dielectric characteristics as the
MIL-PRF-28861/5 parts.
b. The MIL-PRF-28861/5 qualification data verifies that the physical and electrical characteristics
of the MIL-PRF-15733/26 parts are satisfied.
5